
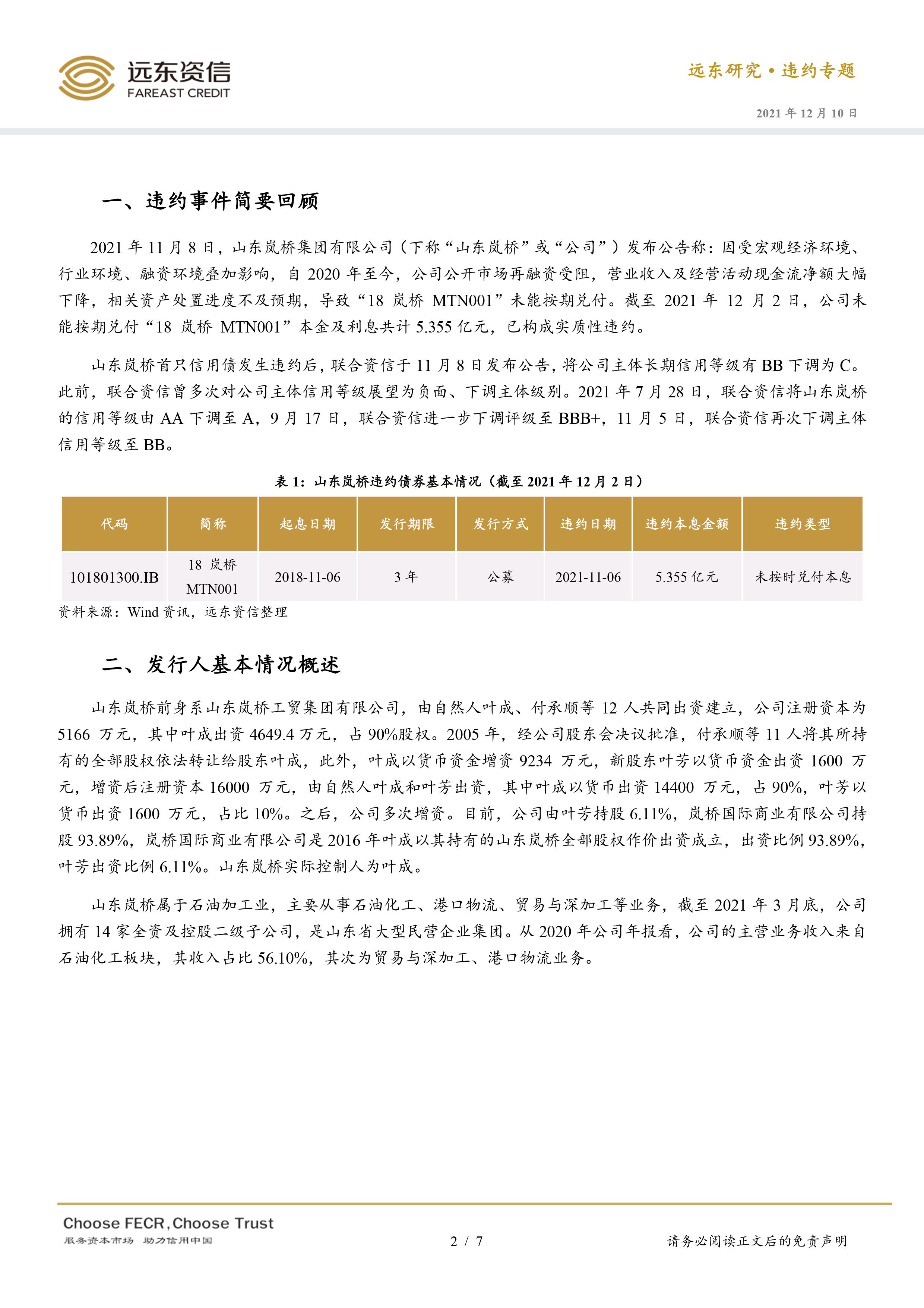
联系我们 / CONTACT

咨询热线18140211007
- 手机:028-85097026
- 邮箱:16034965@qq.com
- 地址:四川省成都市高新区天府大道1677号交子金融科技中心B座106号
海外激进扩张致资金支出高企,负面事件频发引再融资困难——山东岚桥违约案例分析
日期:2022-06-22
信息摘要:
海外激进扩张致资金支出高企,负面事件频发引再融资困难——山东岚桥违约案例分析







部分图文转载自网络,版权归原作者所有,如有侵权请联系我们删除。如内容中如涉及加盟,投资请注意风险,并谨慎决策
相关推荐 / Relevant recommendations


